Why You Should Migrate from SmartUI to OneSDK
SmartUI has reached end-of-life. Migrate to OneSDK for a modern, flexible identity experience.
SmartUI Has Reached End of Life
SmartUI was built on deprecated frontend technologies (Vue 2), which reached official end-of-life. We’re officially discontinuing Smart UI support and updates effective December 31, 2024.
That means:
- No new feature requests will be accepted
- Risks to potential security or browser compatibility issues (no known issue at this point)
- Limited support for new FrankieOne or vendor features
- Gradually increasing maintenance requirements for your team
While FrankieOne will continue to honour existing SmartUI flows, it will no longer be actively maintained or recommended. All new features and improvements are released exclusively through OneSDK, ensuring you stay current with the latest capabilities and enhancements..
Using SmartUI post-EOL may result in browser breakage, degraded UX and pass rates, or failure to support future vendor SDKs.
Upgrade to OneSDK: A Better, More Flexible Experience
OneSDK is our modern SDK platform that supports both hosted and embedded options. It unlocks features, flexibility, and improved reliability.
Improved Pass Rates
Customers switching to OneSDK typically see pass rate improvements of ~5% and a significant reduction in support issues.
Risks of Staying on SmartUI
While Vue 2 has had few minor known vulnerabilities, running unsupported frameworks is increasingly seen as a risk by compliance and security teams, especially if:
- You’re shipping with SLAs or under audit
- Your browser support matrix is wide
- You require vendor SDK updates or fraud modules
Browser Compatibility Risks
Browsers can break legacy frontend libraries without warning (for example, Shadow DOM changes, deprecated API handling).
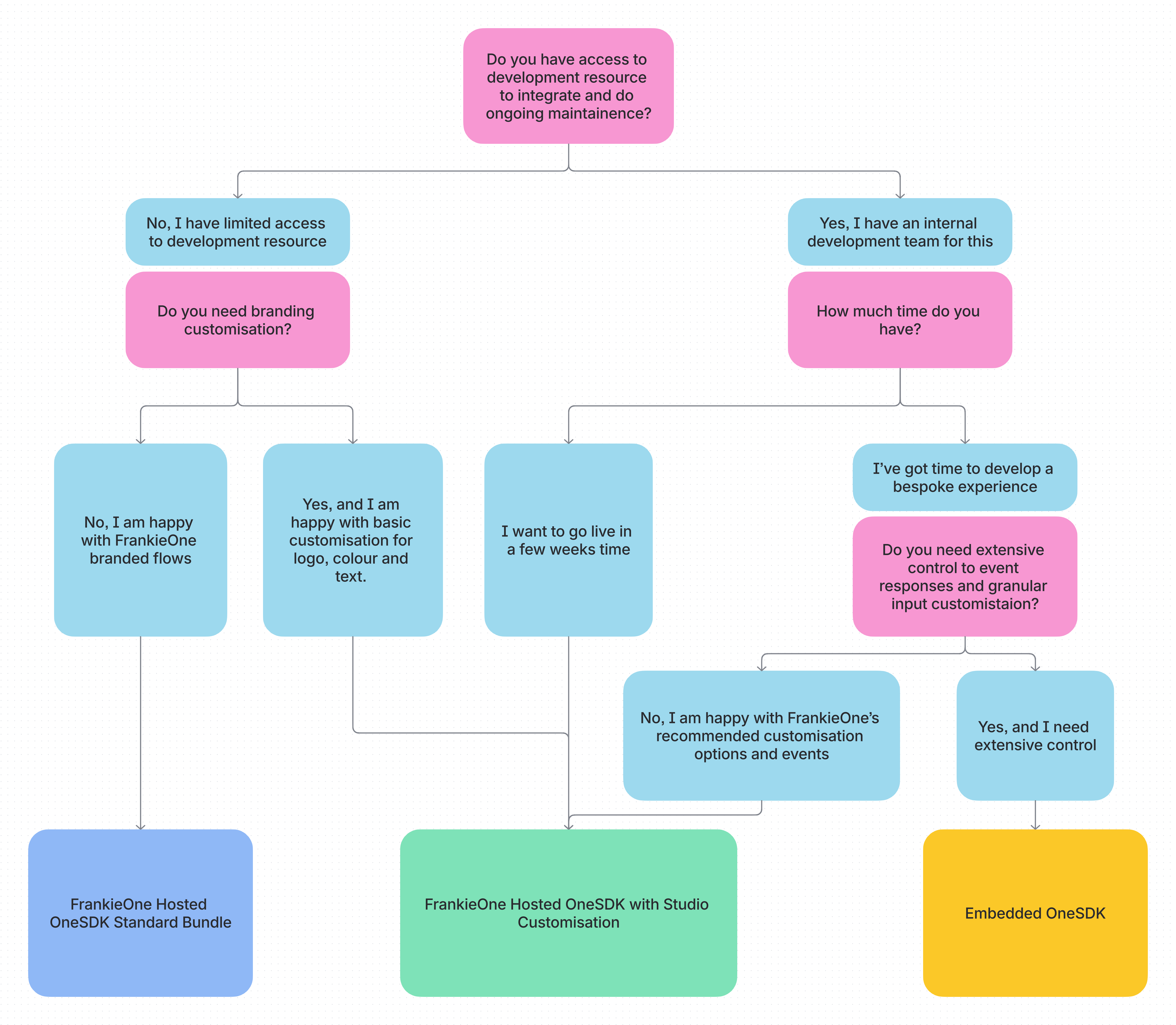
Your Migration Options
Hosted OneSDK
- FrankieOne builds and hosts the UI with your branding & regional customisation
- Receive a code snippet to drop into your app or redirect to
- Fastest implementation (1-2 weeks to UAT)
Embedded OneSDK
- Full control over UI and customer experience
- Requires engineering effort (~4-8 weeks)
- Best for bespoke workflows or native app flows
Migration is Easier Than You Think
For Hosted Flows:
- Select a standard flow (e.g. IDV only, eKYC+Review)
- Branding and configuration via customisation form or Studio
- Receive preview link + UAT access
- Sign off and go live
Typical Migration Timeline
Migration can be completed in 2-4 weeks with minimal dev effort.
FAQs
Can I keep my current vendor? Yes — OneSDK supports both Incode and Onfido (and more). You can even switch between vendors per flow easily.
Will my config carry over? Yes — our team maps your current settings during migration and recreates the required JSON + UI setup. The functionality, look and feel of your implementation will be retained, however, we cannot promise a 1:1 match on UI elements.
Can I fully customise branding in hosted implementation? Yes — logos, colours, messages, and result screens are all customisable in Hosted mode. We will continue to release updates to allow more bespoke experience in our hosted flows.
How do I decide between hosted vs embedded?
- Hosted = faster setup, low effort, FrankieOne managed
- Embedded = full control, longer dev time, requires resources
- See hosted vs embedded decision tree below
What’s Next
- ✅ Book your migration kickoff call
- ✅ Browse sample OneSDK flows and decide what suits your users best
Timeline Overview
Still have questions? Reach out to your CSM or contact us via support@frankieone.com
