SmartUI Has Reached End of Life
SmartUI was built on deprecated frontend technologies (Vue 2), which reached official end-of-life . We’re officially discontinuing Smart UI support and updates effective December 31, 2024. That means:- No new feature requests will be accepted
- Risks to potential security or browser compatibility issues (no known issue at this point)
- Limited support for new FrankieOne or vendor features
- Gradually increasing maintenance requirements for your team
Using SmartUI post-EOL may result in browser breakage, degraded UX and pass rates, or failure to support future vendor SDKs.
Upgrade to OneSDK: A Better, More Flexible Experience
OneSDK is our modern SDK platform that supports both hosted and embedded options. It unlocks features, flexibility, and improved reliability.| Feature | SmartUI | OneSDK |
|---|---|---|
| Modular Flows | ❌ | ✅ |
| FrankieOne Hosted Options (No Dev Effort) | ❌ | ✅ |
| Link Generation via Portal | ❌ | ✅ |
| Multi-vendor Support | ❌ | ✅ |
| Additional Regional Support | ❌ | ✅ |
| Fraud Detection & Device Risk | ❌ | ✅ |
| Enhanced Branding Options | ❌ | ✅ |
| OCR Autofill Forms | ❌ | ✅ |
| API v2 Compatibility | ❌ | ✅ |
| Upcoming Features, e.g. Document Upload Module, Risk Assessment Onboarding, KYB Onboarding | ❌ | ✅ |
Customers switching to OneSDK typically see pass rate improvements of ~5% and a significant reduction in support issues.
Risks of Staying on SmartUI
While Vue 2 has had few minor known vulnerabilities, running unsupported frameworks is increasingly seen as a risk by compliance and security teams, especially if:- You’re shipping with SLAs or under audit
- Your browser support matrix is wide
- You require vendor SDK updates or fraud modules
Browsers can break legacy frontend libraries without warning (for example, Shadow DOM changes, deprecated API handling).
Your Migration Options
Hosted OneSDK
- FrankieOne builds and hosts the UI with your branding & regional customisation
- Receive a code snippet to drop into your app or redirect to
- Fastest implementation (1–2 weeks to UAT)
Embedded OneSDK
- Full control over UI and customer experience
- Requires engineering effort (~4-8 weeks)
- Best for bespoke workflows or native app flows
Migration is Easier Than You Think
For Hosted Flows:- Select a standard flow (e.g. IDV only, eKYC+Review)
- Branding and configuration via customisation form or Studio
- Receive preview link + UAT access
- Sign off and go live
Migration can be completed in 2-4 weeks with minimal dev effort.
FAQs
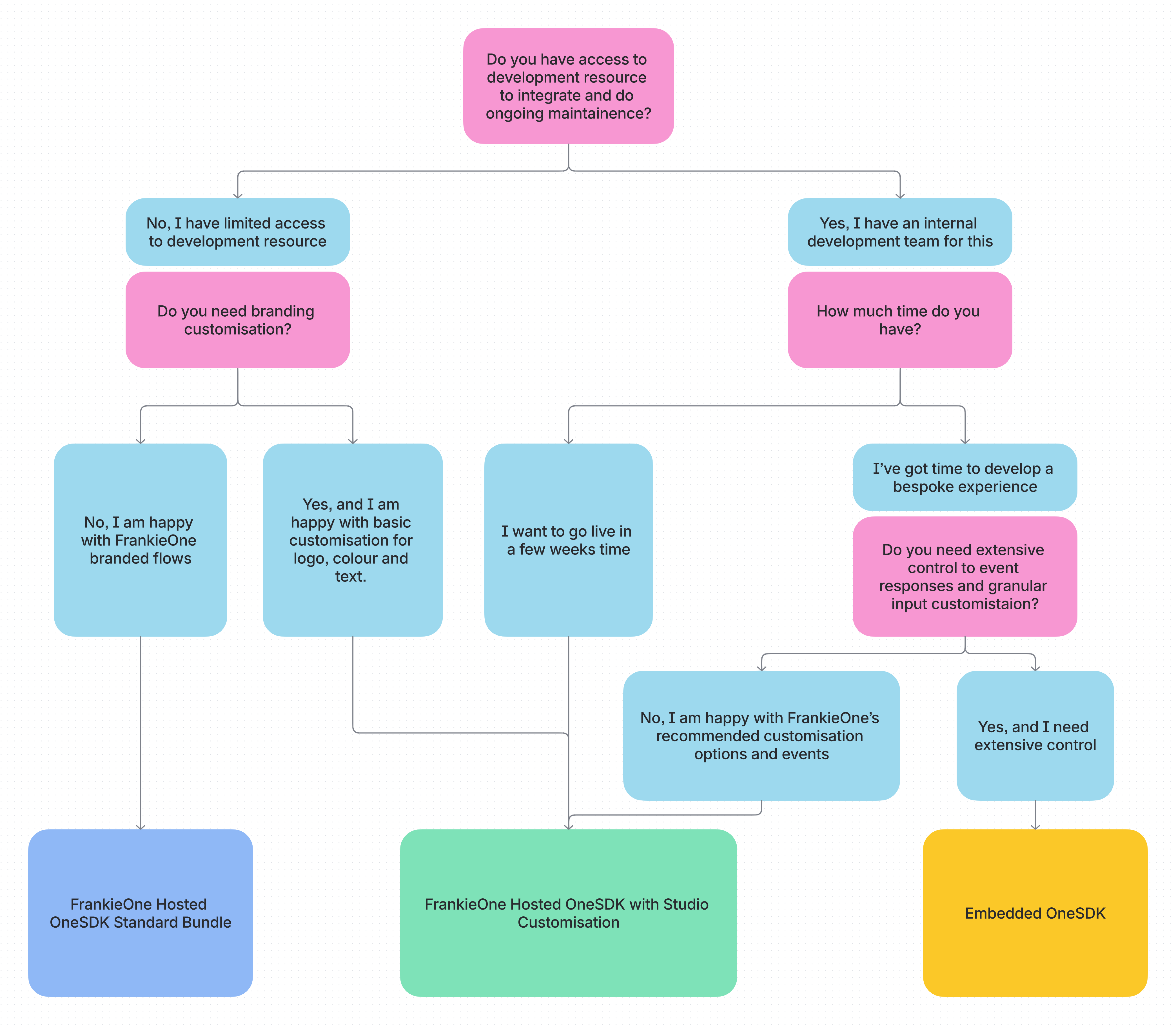
Can I keep my current vendor? Yes — OneSDK supports both Incode and Onfido (and more). You can even switch between vendors per flow easily. Will my config carry over? Yes — our team maps your current settings during migration and recreates the required JSON + UI setup. The functionality, look and feel of your implementation will be retained, however, we cannot promise a 1:1 match on UI elements. Can I fully customise branding in hosted implementation? Yes — logos, colours, messages, and result screens are all customisable in Hosted mode. We will continue to release updates to allow more bespoke experience in our hosted flows. How do I decide between hosted vs embedded?- Hosted = faster setup, low effort, FrankieOne managed
- Embedded = full control, longer dev time, requires resources
- See hosted vs embedded decision tree below

What’s Next
- ✅ Book your migration kickoff call
- ✅ Browse sample OneSDK flows and decide what suits your users best
Timeline Overview
| Phase | Duration |
|---|---|
| UAT Setup | 1–2 weeks |
| UAT Testing | 1-2 weeks for hosted; 4 weeks+ for embedded |
| Go Live | 1-2 weeks |